放射線防護の心

- 低線量放射線影響の実態と放射線管理とのギヤップ -
内閣府原子力安全委員会委員長代理 松原純子



はじめに
 現代は多数の環境有害要因の混在の中で、それら有害要因のゼロ・リリーズや健康へのリスクをゼuと考えることは非現実的な状況となった。そのなかでのリスク対策にかかわる意思決定は、個々の要因のリスク推定に関する科学的知見に加えて社会・経済的要因などさまざまな現実的関連因子を斟酌した上での総合的判断のもとになされる必要がある。複雑な科学技術を応用する専門家や管理者は、科学的知見を公開するとともに、知見の本質(心)を的確に理解し、公衆の総合的判断に資するように努めなければならない。
 一昨年、JCO事故直後「公衆の線量限度の80倍の被曝」という記事が報道されたが、放射線影響イコール線量限度ではない現実を公衆に衆知させる必要性と、低線量の放射線影響の実態について専門家としての考えを発言する必要性を強く感じた
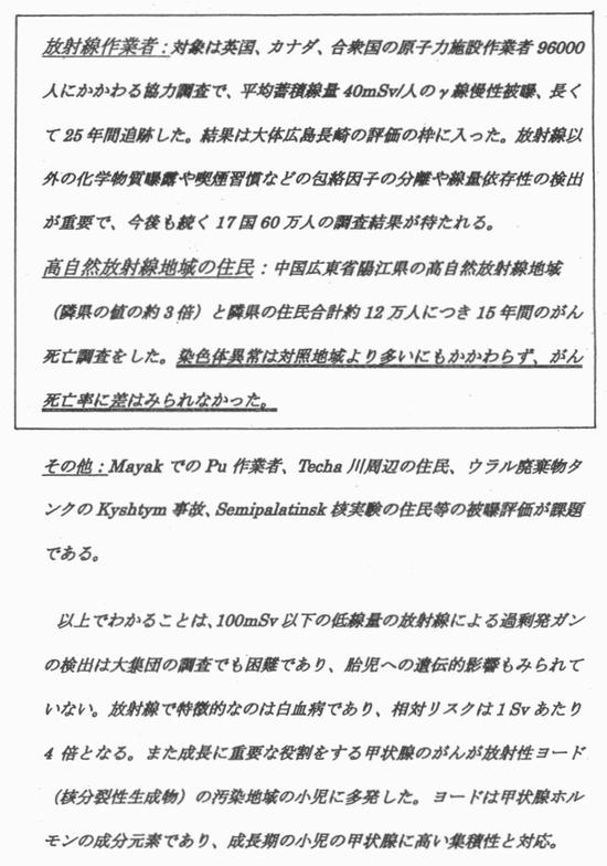
 (一部は原子力安全委員会 健康管理検討委員会報告としてまとめられた)。 低線量の放射線影響に関する直線(LNT)仮説は国際的にも議論されているが、当面これを否定するべき強力な証拠はないということに繰り返し落ち着く。しかし、問題はそれを公衆や専門家や管理者がどう受け止め、また規制にどう使われているかである。永年、環境有害因子と生体との相互作用の実態を解明しょうと努力してきた私は、放射線影響イコールICRPの勧告値ではなく、放射線影響イコール放射線によるDNA傷害でもなく、放射線(ひとつの環境要因)と人間(生き物)とのかかわり(相互作用)の実態を、公衆のみならず関係者にも知ってほしい、そして実態に基づく判断と実効性を念頭においた規制をと願ってきた。ここ10年来の放射線影響に関する新知見の蓄積を加味すれば、LNT仮説に関しても専門家として議論すべき具体的課題が明示できるはずである。
 一方、一昨年来、ICRPのR.Clarke委員長の提言をきっかけとして、国内でも放射線防護の枠組みにかかわる論議が活発に行われている。 放射線防護の分野ではいくつかのキーワード(用語)があるが、この際、それらについてより的確な共通理解を進めたい。今こそ、新しい時代の要求に合わせて、放射線防護の原則に立ち返って、その核心を議論する大変良いチャンスである。


保物セミナー 2001トップへ

安全安心科学アカデミートップページへ
保物セミナー情報へ